№509 ГДЗ Рымкевич 10-11 класс (Физика)
Решение #1
Решение #2
Решение #3

Рассмотрим вариант решения задания из учебника Рымкевич 10-11 класс, Дрофа:
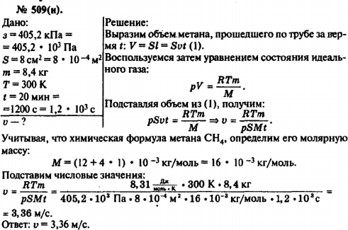
Метан подают по газопроводу при давлении 405,2 кПа и температуре 300 К, причем через поперечное сечение трубы площадью 8 см2 за 20 мин проходит 8,4 кг газа. Определить скорость протекания газа по трубе.
Популярные решебники 10-11 класс Все решебники
*размещая тексты в комментариях ниже, вы автоматически соглашаетесь с пользовательским соглашением