№506 ГДЗ Рымкевич 10-11 класс (Физика)
Решение #1
Решение #2
Решение #3

Рассмотрим вариант решения задания из учебника Рымкевич 10-11 класс, Дрофа:
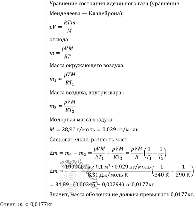
Шар объемом V = 0,1 м3, сделанный из тонкой бумаги, наполняют горячим воздухом, имеющим температуру Т2= 340 К. Температура окружающего воздуха Т1=290 К. Давление воздуха р внутри шара и атмосферное давление одинаковы и равны 100 кПа. При каком значении массы m бумажной оболочки шар будет подниматься?
Популярные решебники 10-11 класс Все решебники
*К сожалению, временные проблемы с публикацией комментариев с мобильных устройств.