№304 ГДЗ Рымкевич 10-11 класс (Физика)
Решение #1
Решение #2
Решение #3

Рассмотрим вариант решения задания из учебника Рымкевич 10-11 класс, Дрофа:
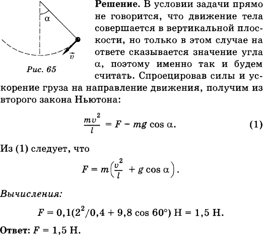
Найти силу упругости F нити в момент, соответствующий рисунку 41, если масса груза равна m = 100 г, скорость движения v = 2 м/с, угол а = 60°, длина нити l=40 см.
Популярные решебники 10-11 класс Все решебники
*размещая тексты в комментариях ниже, вы автоматически соглашаетесь с пользовательским соглашением