№303 ГДЗ Рымкевич 10-11 класс (Физика)
Решение #1
Решение #2

Рассмотрим вариант решения задания из учебника Рымкевич 10-11 класс, Дрофа:
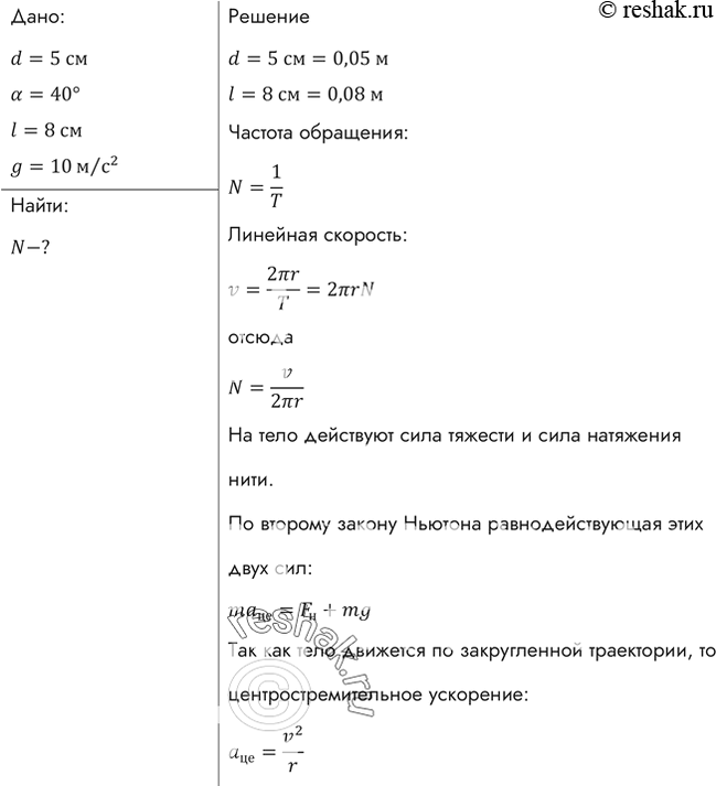
На доске ВА (рис. 40) укреплен на вертикальной стойке, отстающей от оси вращения на расстоянии d = 5 см, отвес. Доска равномерно вращается вокруг вертикальной оси ОО'. Какова частота обращения доски, если нить отвеса длиной I=8 см отклонилась от вертикали на угол а = 40°?
Популярные решебники 10-11 класс Все решебники
*размещая тексты в комментариях ниже, вы автоматически соглашаетесь с пользовательским соглашением