№14 ГДЗ Рымкевич 10-11 класс (Физика)
Решение #1
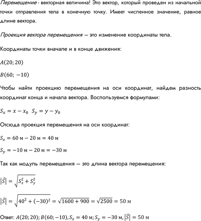
Решение #2

Рассмотрим вариант решения задания из учебника Рымкевич 10-11 класс, Дрофа:
На рисунке 6 показана траектория движения материальной точки из А в В. Найти координаты точки в начале и конце движения, проекции перемещения на оси координат, модуль перемещения.
Популярные решебники 10-11 класс Все решебники
*размещая тексты в комментариях ниже, вы автоматически соглашаетесь с пользовательским соглашением