Вариант 2 Контрольная работа 4 ГДЗ Контрольные Крайнева Виленкин 5 класс (Математика)

Изображение 1. Найдите значение выражения:а) 37 · 169;     в) 304 · 601;б) 3500 · 190;   г) 13 875 : 111.2. Решите уравнение:а) 9 · x = 108;    в) x : 13 = 17;б) 123 : x =...
Дополнительное изображение

Рассмотрим вариант решения задания из учебника Крайнева, Виленкин 5 класс, Просвещение:
1. Найдите значение выражения:
а) 37 · 169; в) 304 · 601;
б) 3500 · 190; г) 13 875 : 111.
2. Решите уравнение:
а) 9 · x = 108; в) x : 13 = 17;
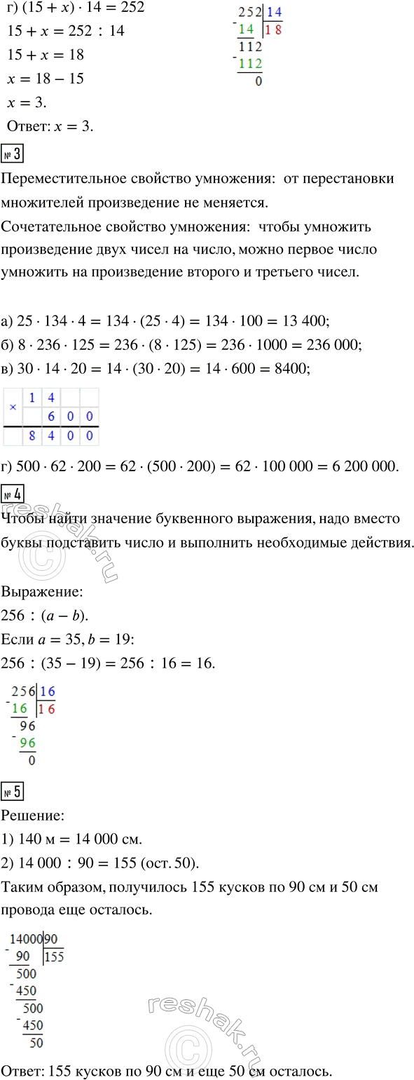
б) 123 : x = 41; г) (15 + x) · 14 = 252.
3. Вычислите, выбирая удобный способ:
а) 25 · 134 · 4; в) 30 · 14 · 20;
б) 8 · 236 · 125; г) 500 · 62 · 200.
4. Запишите выражение: частное от деления 256 на разность а и b. Вычислите значение полученного выражения, если а = 35, b = 19.
5. Провод длиной 140 м разрезали на куски по 90 см. Найдите, сколько разрезанных кусков получилось и сколько сантиметров провода осталось.
*Цитирирование задания со ссылкой на учебник производится исключительно в учебных целях для лучшего понимания разбора решения задания.
*размещая тексты в комментариях ниже, вы автоматически соглашаетесь с пользовательским соглашением