Вариант 2 Контрольная работа 3 ГДЗ Контрольные Крайнева Виленкин 5 класс (Математика)

Изображение 1. Решите уравнение:а) х + 43 = 86;    в) 29 + x = 52;б) x - 53 = 107;   г) 78 - x = 38.2. Найдите значение выражения:а) 28а + 9, если а = 9;б) 3а + 5b - с,...
Дополнительное изображение

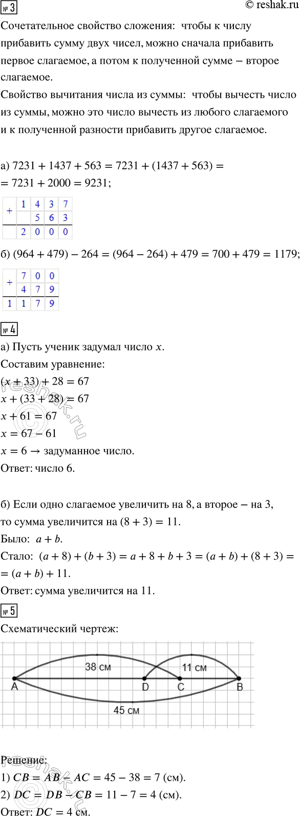
Рассмотрим вариант решения задания из учебника Крайнева, Виленкин 5 класс, Просвещение:
1. Решите уравнение:
а) х + 43 = 86; в) 29 + x = 52;
б) x - 53 = 107; г) 78 - x = 38.
2. Найдите значение выражения:
а) 28а + 9, если а = 9;
б) 3а + 5b - с, если а = 26, b = 19, с = 0.
3. Вычислите, выбирая удобный порядок действий:
а) 7231 + 1437 + 563; б) (964 + 479) - 264.
4. Ученик задумал число. Если к этому числу прибавить 33, а к полученной сумме прибавить 28, то получится 67.
а) Какое число было задумано?
б) Напишите, как изменится сумма, если одно слагаемое увеличить на 8, а второе — на 3.
5. На отрезке АВ, равном 45 см, отметили точку С так, что АС = 38 см, и точку D так, что DB = 11 см. Найдите длину отрезка DC.
*Цитирирование задания со ссылкой на учебник производится исключительно в учебных целях для лучшего понимания разбора решения задания.
*размещая тексты в комментариях ниже, вы автоматически соглашаетесь с пользовательским соглашением