Вариант 1 Контрольная работа 3 ГДЗ Контрольные Крайнева Виленкин 5 класс (Математика)

Изображение 1. Решите уравнение:а) 34 + х = 79;    в) х + 17 = 64;б) х - 98 = 102;   г) 26 - х = 16.2. Найдите значение выражения:а) 19а + 15, если а = 7;б) 2а + b + 6с,...
Дополнительное изображение

Рассмотрим вариант решения задания из учебника Крайнева, Виленкин 5 класс, Просвещение:
1. Решите уравнение:
а) 34 + х = 79; в) х + 17 = 64;
б) х - 98 = 102; г) 26 - х = 16.
2. Найдите значение выражения:
а) 19а + 15, если а = 7;
б) 2а + b + 6с, если а = 48, b = 0, с = 73.
3. Вычислите, выбирая удобный порядок действий:
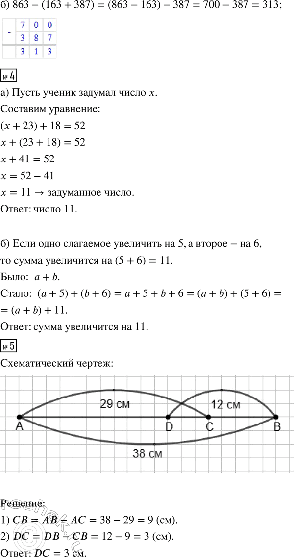
а) 6485 + 1977 + 1515; б) 863 - (163 + 387).
4. Ученик задумал число. Если к этому числу прибавить 23, а к полученной сумме прибавить 18, то получится 52.
а) Какое число было задумано?
б) Напишите, как изменится сумма, если одно слагаемое увеличить на 5, а второе — на 6.
5. На отрезке АВ, равном 38 см, отметили точку С так, что АС = 29 см, и точку D так, что DB = 12 см. Найдите длину отрезка DC.
*Цитирирование задания со ссылкой на учебник производится исключительно в учебных целях для лучшего понимания разбора решения задания.
*размещая тексты в комментариях ниже, вы автоматически соглашаетесь с пользовательским соглашением