Вариант 4 Контрольная работа 3 ГДЗ Контрольные Крайнева Виленкин 5 класс (Математика)

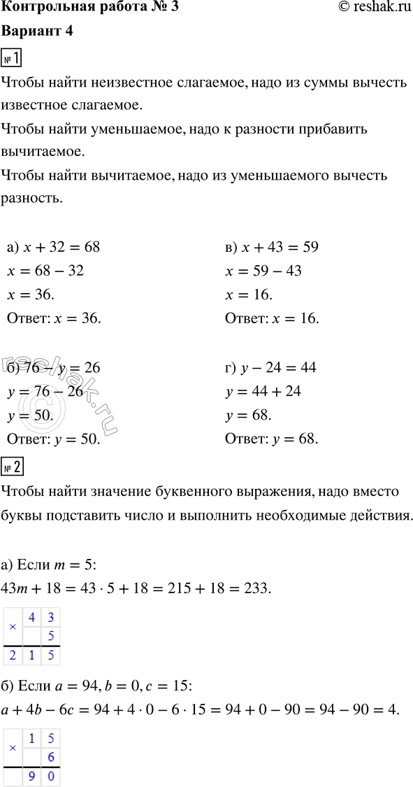
Изображение 1. Решите уравнение:а) х + 32 = 68;   в) x + 43 = 59;б) 76 - у = 26;   г) у - 24 = 44.2. Найдите значение выражения:а) 43m + 18, если m = 5;б) а + 4b - 6с,...
Дополнительное изображение

Рассмотрим вариант решения задания из учебника Крайнева, Виленкин 5 класс, Просвещение:
1. Решите уравнение:
а) х + 32 = 68; в) x + 43 = 59;
б) 76 - у = 26; г) у - 24 = 44.
2. Найдите значение выражения:
а) 43m + 18, если m = 5;
б) а + 4b - 6с, если а = 94, b = 0, с = 15.
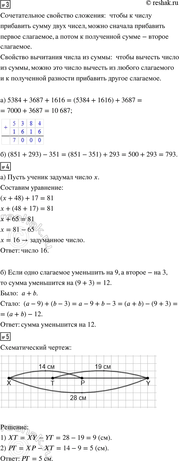
3. Вычислите, выбирая удобный порядок действий:
а) 5384 + 3687 + 1616; б) (851 + 293) - 351.
4. Ученик задумал число. Если к этому числу прибавить 48, а к полученной сумме прибавить 17, то получится 81.
а) Какое число было задумано?
б) Напишите, как изменится сумма, если одно слагаемое уменьшить на 9, а второе — на 3.
5. На отрезке ХУ, равном 28 см, отметили точку Р так, что ХР = 14 см, и точку Т так, что YT = 19 см. Найдите длину отрезка РТ.
*Цитирирование задания со ссылкой на учебник производится исключительно в учебных целях для лучшего понимания разбора решения задания.
*размещая тексты в комментариях ниже, вы автоматически соглашаетесь с пользовательским соглашением