Вариант 3 Контрольная работа 1 ГДЗ Контрольные Крайнева Виленкин 6 класс (Математика)

Изображение 1. В библиотеке 12 % всех книг — словари. Сколько словарей в библиотеке, если всего книг в ней 7500?2. Один из углов треугольника 72°, а другие два угла равны. Найдите...
Дополнительное изображение
Дополнительное изображение

Рассмотрим вариант решения задания из учебника Крайнева, Виленкин 6 класс, Просвещение:
1. В библиотеке 12 % всех книг — словари. Сколько словарей в библиотеке, если всего книг в ней 7500?
2. Один из углов треугольника 72°, а другие два угла равны. Найдите неизвестные углы треугольника. Определите вид этого треугольника.
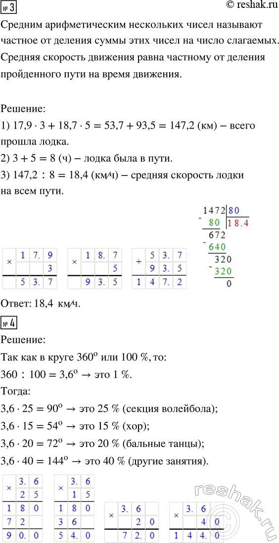
3. Моторная лодка плыла 3 ч со скоростью 17,9 км/ч и 5 ч со скоростью 18,7 км/ч. Найдите среднюю скорость лодки на всём пути.
4. Постройте круговую диаграмму по данным таблицы, предварительно заполнив последний столбец данной таблицы.
5. Составьте множество Р натуральных чисел, на которые делится без остатка число 28, и множество Т натуральных чисел, на которые делится без остатка число 42. Найдите:
а) пересечение множеств Р и Т;
б) объединение множеств Р и Т.
*Цитирирование задания со ссылкой на учебник производится исключительно в учебных целях для лучшего понимания разбора решения задания.
*размещая тексты в комментариях ниже, вы автоматически соглашаетесь с пользовательским соглашением