Вариант 2 Контрольная работа 1 ГДЗ Контрольные Крайнева Виленкин 6 класс (Математика)

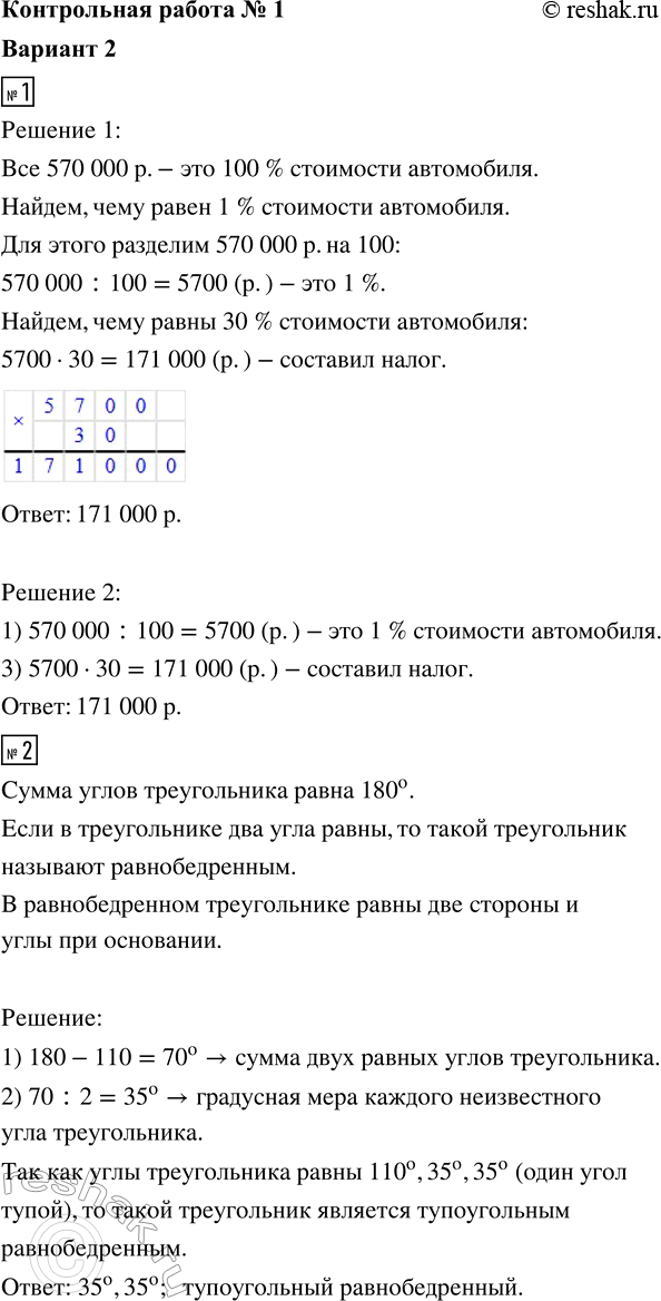
Изображение 1. Продали автомобиль и заплатили налог 30 % от его стоимости. Сколько рублей составил налог, если стоимость автомобиля равна 570 000 р.?2. Один из углов треугольника...
Дополнительное изображение
Дополнительное изображение

Рассмотрим вариант решения задания из учебника Крайнева, Виленкин 6 класс, Просвещение:
1. Продали автомобиль и заплатили налог 30 % от его стоимости. Сколько рублей составил налог, если стоимость автомобиля равна 570 000 р.?
2. Один из углов треугольника 110°, а другие два угла равны. Найдите неизвестные углы треугольника. Определите вид этого треугольника.
3. Автомобиль шёл 4 ч со скоростью 56,5 км/ч и 2 ч со скоростью 68,2 км/ч. Найдите среднюю скорость автомобиля на всём пути.
4. Постройте круговую диаграмму по данным таблицы, предварительно заполнив последний столбец данной таблицы.
5. Составьте множество А двузначных чисел, которые делятся без остатка на число 15, и множество В двузначных чисел, которые делятся без остатка на число 20. Найдите:
а) пересечение множеств А и В;
б) объединение множеств А и В.
*Цитирирование задания со ссылкой на учебник производится исключительно в учебных целях для лучшего понимания разбора решения задания.
*размещая тексты в комментариях ниже, вы автоматически соглашаетесь с пользовательским соглашением