Вариант 1 Итоговая контрольная работа ГДЗ Контрольные Крайнева Виленкин 6 класс (Математика)

Изображение 1. Найдите значение выражения45 : 3 6/13 - 13,6 + 1 3/8.2. Решите уравнение:а) 2,6х - 0,75 = 0,9х - 35,6;б) 6 3/7 : 1 6/7 = 4,5 : у.3. Постройте треугольник...
Дополнительное изображение
Дополнительное изображение

Рассмотрим вариант решения задания из учебника Крайнева, Виленкин 6 класс, Просвещение:
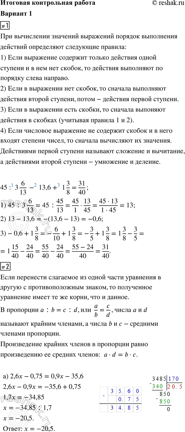
1. Найдите значение выражения
45 : 3 6/13 - 13,6 + 1 3/8.
2. Решите уравнение:
а) 2,6х - 0,75 = 0,9х - 35,6;
б) 6 3/7 : 1 6/7 = 4,5 : у.
3. Постройте треугольник МКР, если М(-3; 4), К(6; -2), Р(-2; -1). Запишите координаты точек пересечения большей стороны этого треугольника с осями координат.
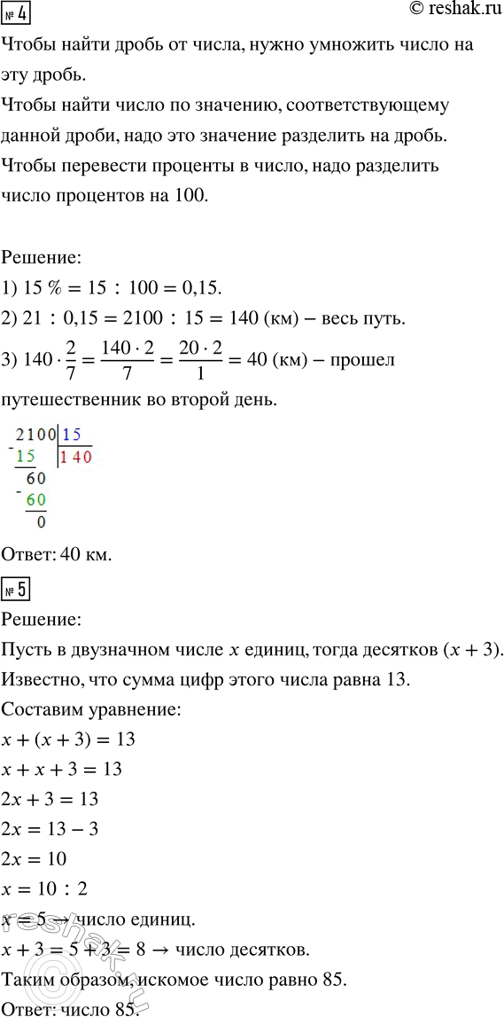
4. Путешественник в первый день прошёл 15 % всего пути, во второй день — 2/7 всего пути. Какой путь проделал путешественник во второй день, если в первый он прошёл 21 км?
5. В двузначном натуральном числе сумма цифр равна 13. Число десятков на 3 больше числа единиц. Найдите это число.
*Цитирирование задания со ссылкой на учебник производится исключительно в учебных целях для лучшего понимания разбора решения задания.
*размещая тексты в комментариях ниже, вы автоматически соглашаетесь с пользовательским соглашением