Вариант 2 Итоговая контрольная работа ГДЗ Контрольные Крайнева Виленкин 6 класс (Математика)

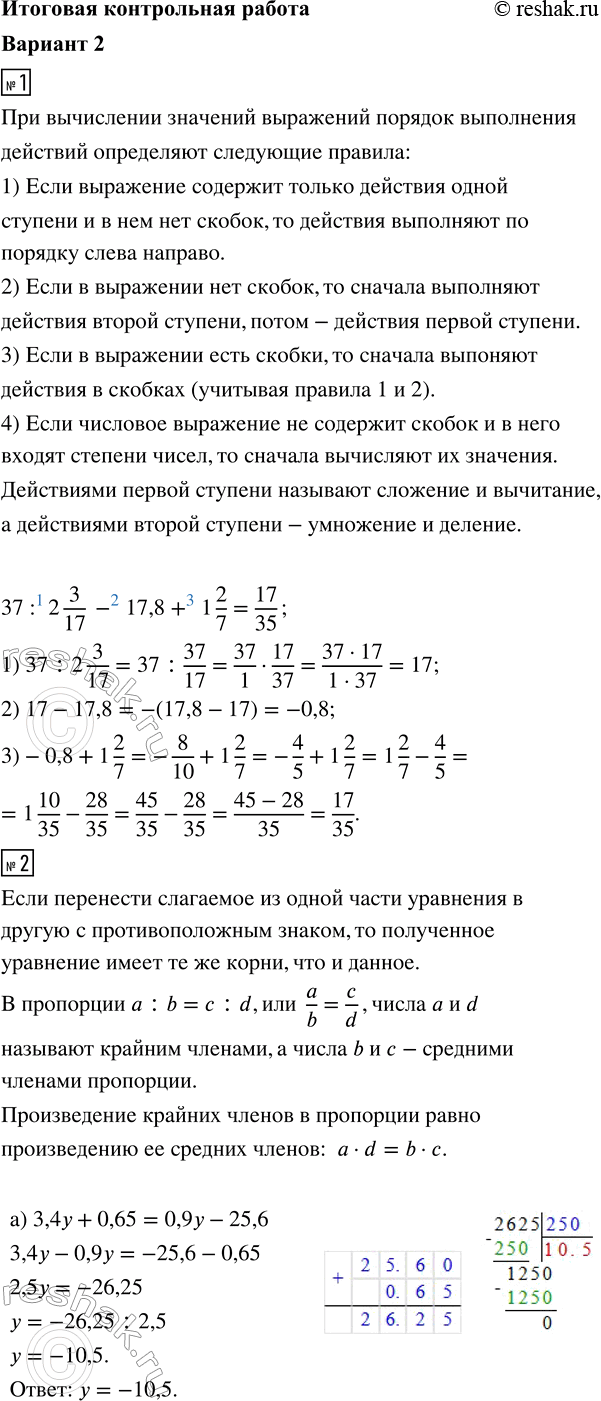
Изображение 1. Найдите значение выражения37 : 2 3/17 - 17,8 + 1 2/7.2. Решите уравнение:а) 3,4y + 0,65 = 0,9y - 25,6;б) 1 1/3 : 5 2/9 = x : 4,7.3. Постройте треугольник...
Дополнительное изображение
Дополнительное изображение

Рассмотрим вариант решения задания из учебника Крайнева, Виленкин 6 класс, Просвещение:
1. Найдите значение выражения
37 : 2 3/17 - 17,8 + 1 2/7.
2. Решите уравнение:
а) 3,4y + 0,65 = 0,9y - 25,6;
б) 1 1/3 : 5 2/9 = x : 4,7.
3. Постройте треугольник BCF, если В(6; -1), С(-4; 4), F(-1; -3). Запишите координаты точек пересечения большей стороны этого треугольника с осями координат.
4. С молочной фермы 14 % всего молока отправили в детский сад и 3/7 всего молока — в школу. Сколько молока отправили в школу, если в детский сад отправили 49 л?
5. В двузначном натуральном числе сумма цифр равна 16. Число десятков на 2 меньше числа единиц. Найдите это число.
*Цитирирование задания со ссылкой на учебник производится исключительно в учебных целях для лучшего понимания разбора решения задания.
*размещая тексты в комментариях ниже, вы автоматически соглашаетесь с пользовательским соглашением