Демонстрационная контрольная КР-12 ГДЗ Контрольные Крайнева Виленкин 6 класс (Математика)

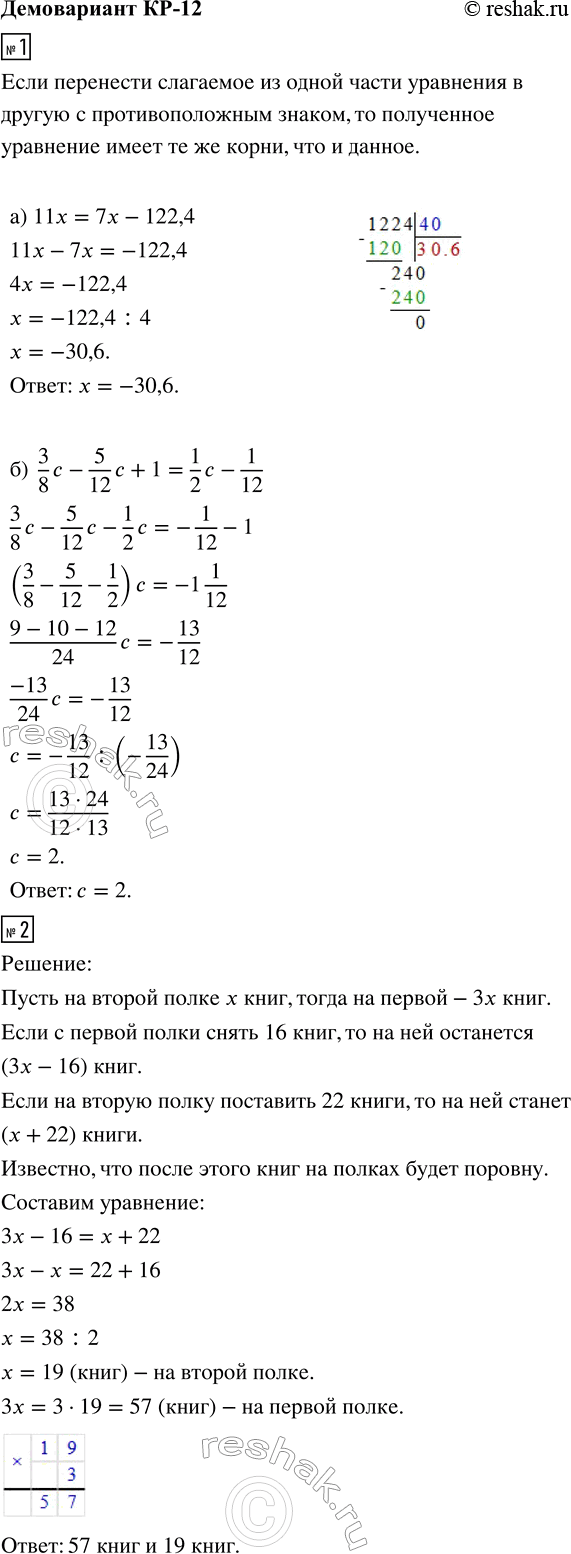
Изображение 1. Решите уравнение:а) 11x = 7x - 122,4;б) 3/8 c - 5/12 c + 1 = 1/2 c - 1/12.2. На одной полке в 3 раза больше книг, чем на другой. Если с первой полки снять 16...
Дополнительное изображение

Рассмотрим вариант решения задания из учебника Крайнева, Виленкин 6 класс, Просвещение:
1. Решите уравнение:
а) 11x = 7x - 122,4;
б) 3/8 c - 5/12 c + 1 = 1/2 c - 1/12.
2. На одной полке в 3 раза больше книг, чем на другой. Если с первой полки снять 16 книг, а на вторую поставить 22 книги, то книг на полках будет поровну. Сколько книг на каждой полке?
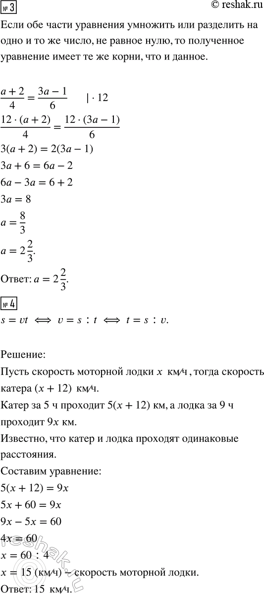
3. Найдите корень уравнения
(a + 2)/4 = (3a - 1)/6.
4. Скорость катера на 12 км/ч больше скорости моторной лодки. Катер за 5 ч проходит такой же путь, как моторная лодка за 9 ч. Найдите скорость моторной лодки.
*Цитирирование задания со ссылкой на учебник производится исключительно в учебных целях для лучшего понимания разбора решения задания.
*размещая тексты в комментариях ниже, вы автоматически соглашаетесь с пользовательским соглашением