Упр.927 ГДЗ Мерзляк Полонский 7 класс (Алгебра)
Решение #1 (Учебник 2025)
Решение #2 (Учебник 2021)
Решение #3 (Учебник 2021)

Рассмотрим вариант решения задания из учебника Мерзляк, Полонская, Якир 7 класс, Вентана-Граф:
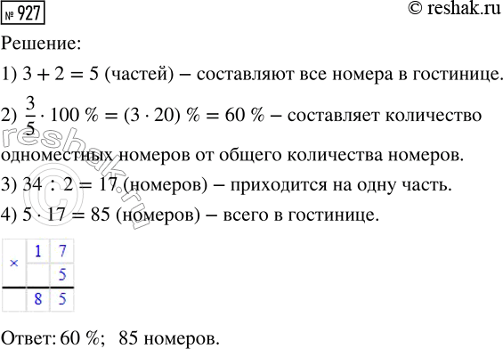
В гостинице имеются только одноместные и двухместные номера. На каждые 3 одноместных номера приходится 2 двухместных. Сколько процентов составляет количество одноместных номеров от общего количества номеров? Сколько всего мест в гостинице, если имеется 34 двухместных номера?
Имеет ли решения уравнение:
1) y2=х2;
2) у2 = -х2;
3) ху = 0;
4) х2+у2=25;
5) х2 + у2 = -25;
6) х2 - у2 - -9;
7) |х| + |у| = 1;
8) |х| + |у| = 0;
9) |х| + |у| = -1?
В случае утвердительного ответа укажите примеры решений.
Похожие решебники
Популярные решебники 7 класс Все решебники
*К сожалению, временные проблемы с публикацией комментариев с мобильных устройств.