Упр.926 ГДЗ Мерзляк Полонский 7 класс (Алгебра)
Решение #1 (Учебник 2025)
Решение #2 (Учебник 2021)
Решение #3 (Учебник 2021)

Рассмотрим вариант решения задания из учебника Мерзляк, Полонская, Якир 7 класс, Вентана-Граф:
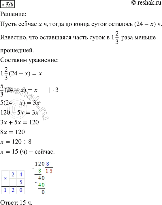
Который сейчас час, если оставшаяся часть суток в 1 2/3 раза меньше прошедшей?
Проходит ли график уравнения х + у2 = -4 через точки, имеющие положительную абсциссу?
Похожие решебники
Популярные решебники 7 класс Все решебники
*К сожалению, временные проблемы с публикацией комментариев с мобильных устройств.