Задание 4 Параграф 92 ГДЗ Мякишев 10 класс (Физика)
Решение #1
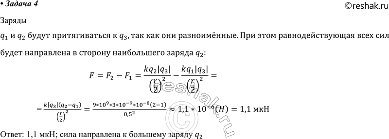
Решение #2

Рассмотрим вариант решения задания из учебника Мякишев, Буховцев 10 класс, Просвещение:
4. Точечные заряды 1,0 * 10^-8 Кл и 2,0 * 10^-8 Кл закреплены на расстоянии 1 м друг от друга в вакууме. На середине отрезка, соединяющего эти заряды, на одинаковом расстоянии от каждого из них помещён точечный заряд, равный -3 * 10^-9 Кл. Определите модуль и направление силы, действующей на него.
Похожие решебники
Популярные решебники 10 класс Все решебники
*К сожалению, временные проблемы с публикацией комментариев с мобильных устройств.