Задание ЕГЭ 4 Параграф 91 ГДЗ Мякишев 10 класс (Физика)
Решение #1

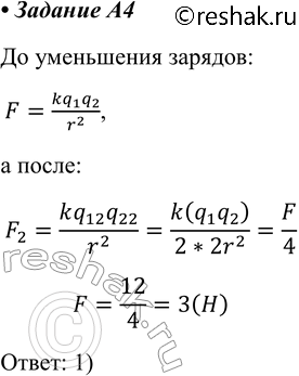
Рассмотрим вариант решения задания из учебника Мякишев, Буховцев 10 класс, Просвещение:
A4 Два точечных заряда действуют друг на друга с силой 12 Н. Какой будет сила взаимодействия между ними, если уменьшить значение каждого заряда в 2 раза, не меняя расстояние между ними?
1) 3 Н
2) 6 Н
3) 24 Н
4) 48 Н
Похожие решебники
Популярные решебники 10 класс Все решебники
*К сожалению, временные проблемы с публикацией комментариев с мобильных устройств.