Задание 3 Параграф 92 ГДЗ Мякишев 10 класс (Физика)
Решение #1
Решение #2

Рассмотрим вариант решения задания из учебника Мякишев, Буховцев 10 класс, Просвещение:
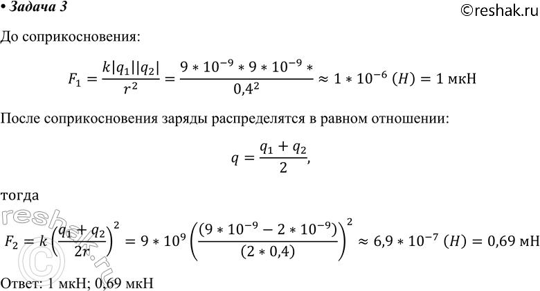
3. Два одинаковых шарика находятся на расстоянии 40 см друг от друга. Заряд одного из них 9 * 10^-9 Кл, а заряд другого -2 * 10^-9 Кл. Шарики привели в соприкосновение и вновь раздвинули на такое же расстояние. Определите силы их взаимодействия до и после соприкосновения.
Похожие решебники
Популярные решебники 10 класс Все решебники
*К сожалению, временные проблемы с публикацией комментариев с мобильных устройств.