Задание 2 Параграф 92 ГДЗ Мякишев 10 класс (Физика)
Решение #1
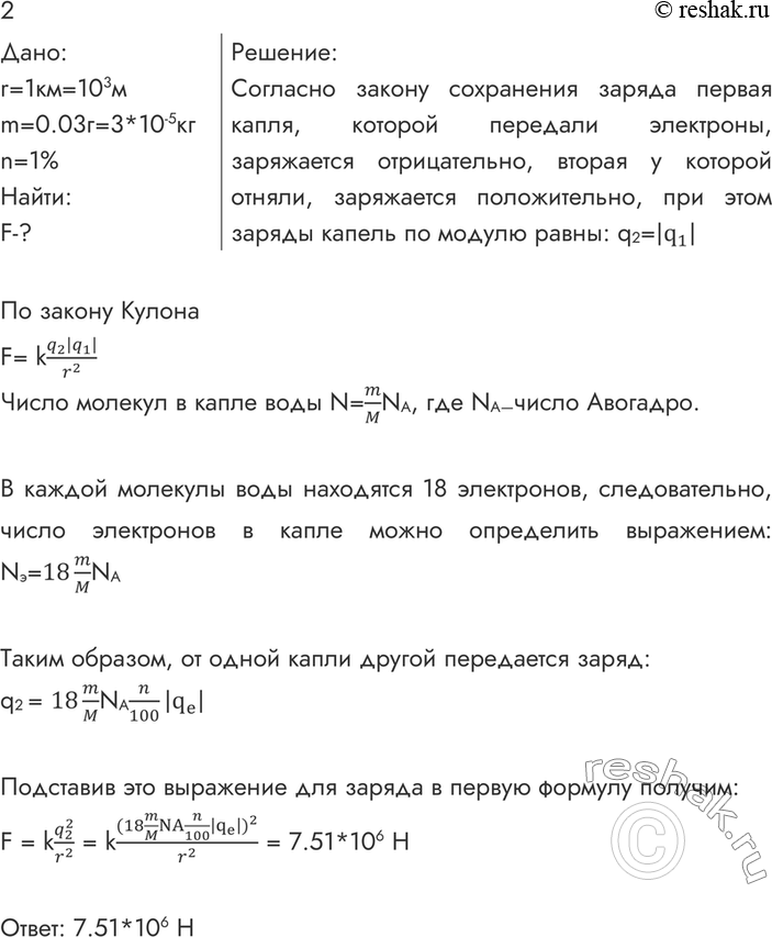
Решение #2

Рассмотрим вариант решения задания из учебника Мякишев, Буховцев 10 класс, Просвещение:
2. С какой силой взаимодействовали бы две капли воды на расстоянии 1 км, если бы удалось передать одной из капель 1% всех электронов, содержащихся в другой капле массой 0,03 г?
Похожие решебники
Популярные решебники 10 класс Все решебники
*К сожалению, временные проблемы с публикацией комментариев с мобильных устройств.