Задание 1 Параграф 92 ГДЗ Мякишев 10 класс (Физика)
Решение #1
Решение #2

Рассмотрим вариант решения задания из учебника Мякишев, Буховцев 10 класс, Просвещение:
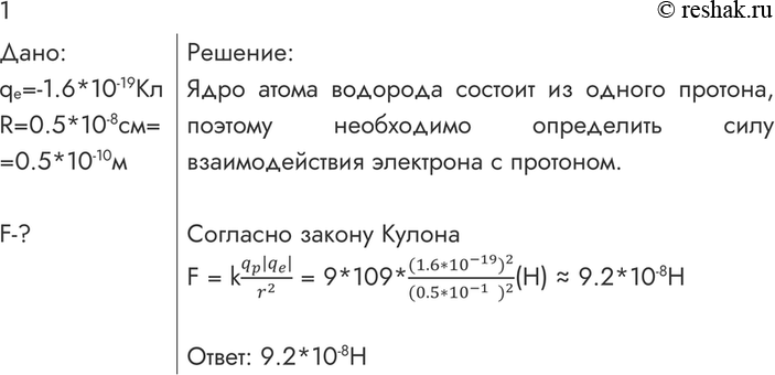
1. Определите силу взаимодействия электрона с ядром в атоме водорода, если расстояние между ними равно 0,5 * 10^-8 см.
Похожие решебники
Популярные решебники 10 класс Все решебники
*К сожалению, временные проблемы с публикацией комментариев с мобильных устройств.