Упр.860 ГДЗ Мерзляк Полонский 5 класс (Математика)
Решение #1 (Учебник 2024)
Решение #2 (Учебник 2019)
Решение #3 (Учебник 2019)

Рассмотрим вариант решения задания из учебника Мерзляк, Полонский, Якир 5 класс, Просвещение:
Начертите координатный луч, единичный отрезок которого равен 3 см. Отметьте на нём точки, соответствующие дробям: 1/6, 3/6, 6/6, 7/6, 11/6, 13/6.
1) При преобразовании неправильной дроби a/7 в смешанное число получили неполное частное 19 и остаток 5. Найдите значение а.
2) При преобразовании неправильной дроби m/12 в смешанное число получили неполное частное 20 и остаток 10. Найдите значение m.
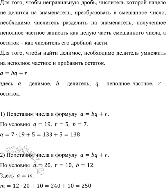
Для того, чтобы неправильную дробь, числитель которой нацело не делится на знаменатель, преобразовать в смешанное число, необходимо числитель разделить на знаменатель; полученное неполное частное записать как целую часть смешанного числа, а остаток – как числитель его дробной части.
Для того, чтобы найти делимое, необходимо делитель умножить на неполное частное и прибавить остаток.
a=bq+r
здесь a – делимое, b – делитель, q – неполное частное, r – остаток.
1) Подставим числа в формулу a=bq+r.
По условию q=19,r=5,b=7.
a=7•19+5=133+5=138
2) Подставим числа в формулу a=bq+r.
По условию q=20,r=10,b=12.
Здесь a=m.
m=12•20+10=240+10=250
Похожие решебники
Популярные решебники 5 класс Все решебники
*размещая тексты в комментариях ниже, вы автоматически соглашаетесь с пользовательским соглашением