Задание 2 Параграф 86 ГДЗ Мякишев 10 класс (Физика)
Решение #1

Рассмотрим вариант решения задания из учебника Мякишев, Буховцев 10 класс, Просвещение:
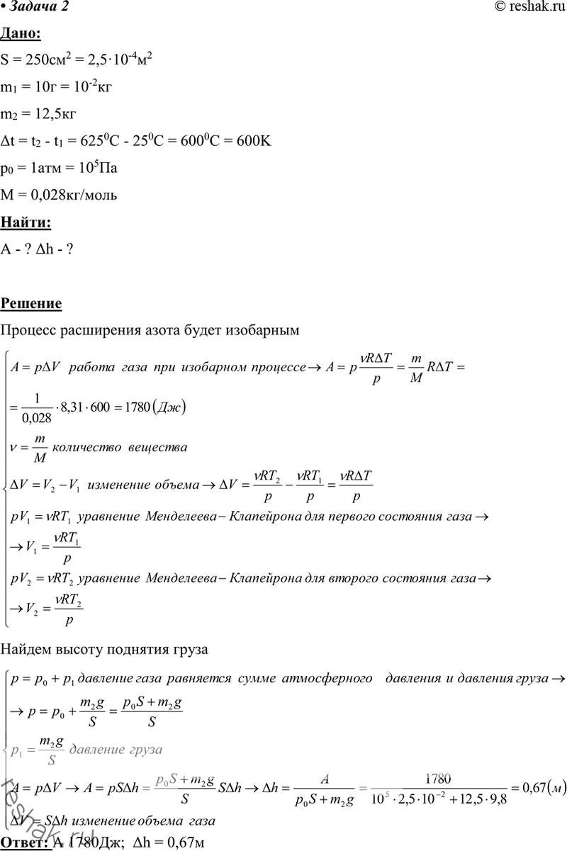
2. В цилиндрическом сосуде с площадью основания 250 см2 находится азот массой 10 г, сжатый поршнем, на котором лежит гиря массой 12,5 кг. Какую работу совершит азот при нагревании его от 25 до 625 °С. На какую высоту при этом поднимется поршень? Атмосферное давление равно 1 атм.
Похожие решебники
Популярные решебники 10 класс Все решебники
*К сожалению, временные проблемы с публикацией комментариев с мобильных устройств.