Задание 5 Параграф 86 ГДЗ Мякишев 10 класс (Физика)
Решение #1
Решение #2
Решение #3

Рассмотрим вариант решения задания из учебника Мякишев, Буховцев 10 класс, Просвещение:
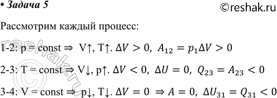
5. Положительна или отрицательна работа газа в процессах 1—2, 2—3 и 3—1 на рисунке 10.9? Получает газ тепло или отдаёт в этих процессах?
Похожие решебники
Популярные решебники 10 класс Все решебники
*К сожалению, временные проблемы с публикацией комментариев с мобильных устройств.