Задание ЕГЭ 1 Параграф 85 ГДЗ Мякишев 10 класс (Физика)
Решение #1

Рассмотрим вариант решения задания из учебника Мякишев, Буховцев 10 класс, Просвещение:
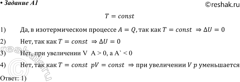
A1. Идеальный газ переходит изотермически из одного состояния в другое. При увеличении объёма газа
1) ему сообщают некоторое количество теплоты
2) его внутренняя энергия возрастает
3) работа, совершённая внешними телами, положительна
4) давление увеличивается
Похожие решебники
Популярные решебники 10 класс Все решебники
*К сожалению, временные проблемы с публикацией комментариев с мобильных устройств.