Упр.810 ГДЗ Мерзляк Полонский 5 класс (Математика)
Решение #1 (Учебник 2024)
Решение #2 (Учебник 2024)
Решение #3 (Учебник 2019)
Решение #4 (Учебник 2019)

Рассмотрим вариант решения задания из учебника Мерзляк, Полонский, Якир 5 класс, Просвещение:
Ребро куба, изготовленного из цинка, равно 4 см. Найдите массу куба, если масса 1 см^3 цинка составляет 7 г.
Объём куба равен кубу его ребра.
V_куба=a^3.
Измерить объём фигуры – значит подсчитать, сколько единичных кубов в ней помещается.
V=4^3=4•4•4=16•4=64 (см^3) – объём куба.
Так как масса 1 см^3 цинка составляет 7 г, то масса всего куба будет равна произведению объёма на 7 г.
7•64=448 (г) – масса куба.
Ответ: 448 г.
Запишите в виде десятичной дроби частное:
1) 42 : 10; 3) 2 484 : 100; 5) 26 435 : 10 000;
2) 35 : 100; 4) 5 876 : 10 000; 6) 58 : 1 000.
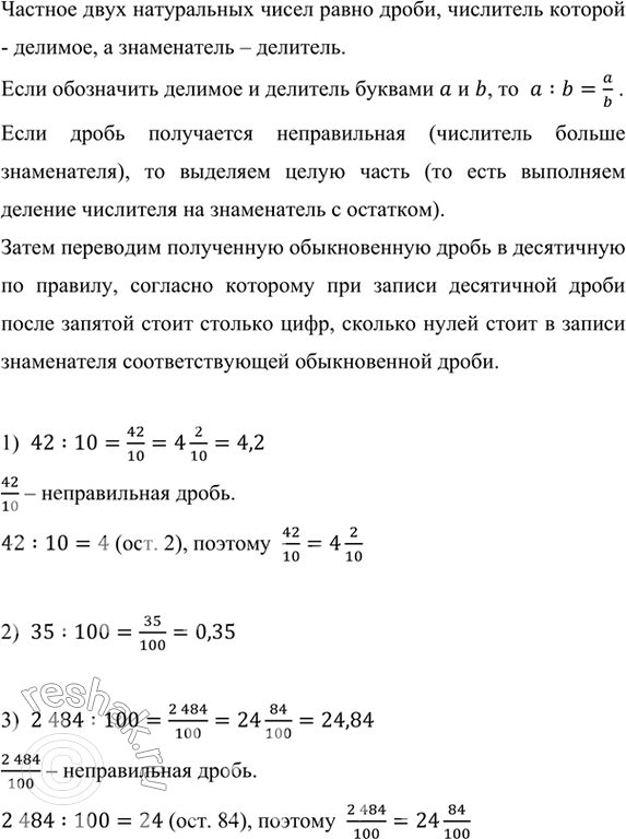
Частное двух натуральных чисел равно дроби, числитель которой - делимое, а знаменатель – делитель.
Если обозначить делимое и делитель буквами a и b, то a:b=a/b .
Если дробь получается неправильная (числитель больше знаменателя), то выделяем целую часть (то есть выполняем деление числителя на знаменатель с остатком).
Затем переводим полученную обыкновенную дробь в десятичную по правилу, согласно которому при записи десятичной дроби после запятой стоит столько цифр, сколько нулей стоит в записи знаменателя соответствующей обыкновенной дроби.
1) 42:10=42/10=4 2/10=4,2
42/10 – неправильная дробь.
42:10=4 (ост. 2), поэтому 42/10=4 2/10
2) 35:100=35/100=0,35
3) 2 484:100=(2 484)/100=24 84/100=24,84
(2 484)/100 – неправильная дробь.
2 484:100=24 (ост. 84), поэтому (2 484)/100=24 84/100
4) 5 876:10 000=(5 876)/(10 000)=0,5876
5) 26 435:10 000=(26 435)/(10 000)=2 (6 435)/(10 000)=2,6435
(26 435)/(10 000) – неправильная дробь.
26 435:10 000=2 (ост. 6 435), поэтому (26 435)/(10 000)=2 (6 435)/10 000
6) 58:1 000=58/(1 000)=0,058
Если в числителе обыкновенной дроби стоит меньше цифр, чем нулей в знаменателе этой дроби, то при записи десятичной дроби после запятой добавляют нули, а за ними пишут цифры из числителя, причём нулей добавляют столько, чтобы общее количество цифр, записанных после запятой, равнялось количеству нулей в знаменателе соответствующей обыкновенной дроби.
Похожие решебники
Популярные решебники 5 класс Все решебники
*размещая тексты в комментариях ниже, вы автоматически соглашаетесь с пользовательским соглашением