Задание 1 Параграф 81 ГДЗ Мякишев 10 класс (Физика)
Решение #1
Решение #2
Решение #3

Рассмотрим вариант решения задания из учебника Мякишев, Буховцев 10 класс, Просвещение:
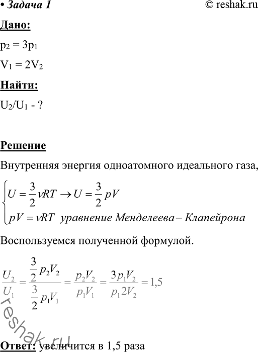
1. Как изменится внутренняя энергия одноатомного идеального газа, если его давление увеличится в 3 раза, а объём уменьшится в 2 раза?
Похожие решебники
Популярные решебники 10 класс Все решебники
*К сожалению, временные проблемы с публикацией комментариев с мобильных устройств.