Задание ЕГЭ 2 Параграф 81 ГДЗ Мякишев 10 класс (Физика)
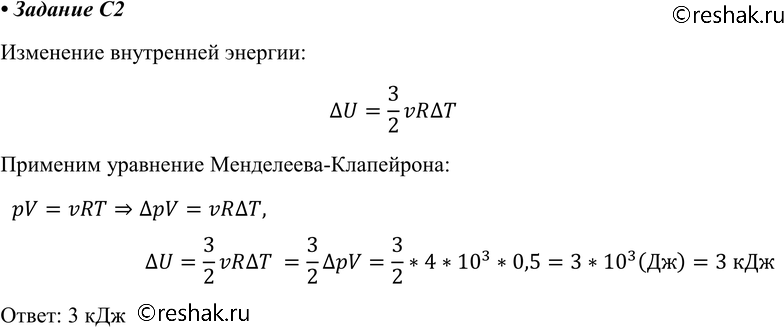
Решение #1
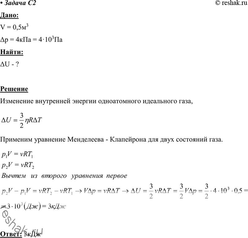
Решение #2

Рассмотрим вариант решения задания из учебника Мякишев, Буховцев 10 класс, Просвещение:
C2 Идеальный одноатомный газ находится в сосуде с жёсткими стенками объёмом 0,5 м3. При нагревании его давление возросло на 4 кПа. На сколько увеличилась внутренняя энергия газа?
Похожие решебники
Популярные решебники 10 класс Все решебники
*К сожалению, временные проблемы с публикацией комментариев с мобильных устройств.