Задание ЕГЭ 1 Параграф 81 ГДЗ Мякишев 10 класс (Физика)
Решение #1
Решение #2

Рассмотрим вариант решения задания из учебника Мякишев, Буховцев 10 класс, Просвещение:
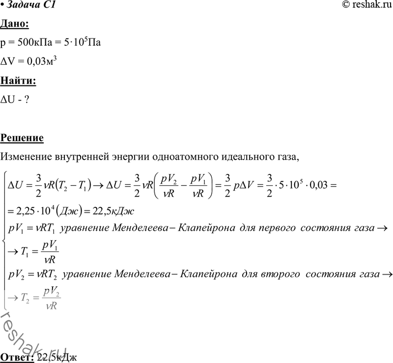
C1 Объём идеального одноатомного газа, масса которого постоянна, увеличился при постоянном давлении 500 кПа на 0,03 м3. На сколько увеличилась внутренняя энергия газа?
Похожие решебники
Популярные решебники 10 класс Все решебники
*К сожалению, временные проблемы с публикацией комментариев с мобильных устройств.