Упр.763 ГДЗ Мерзляк 9 класс (Алгебра)
Решение #1 (Учебник 2024)
Решение #2 (Учебник 2021)
Решение #3 (Учебник 2021)

Рассмотрим вариант решения задания из учебника Мерзляк, Полонская, Якир 9 класс, Просвещение:
Решите уравнение:
1) |x^2-2x-6|=6; 3) x|x|+2x-15=0;
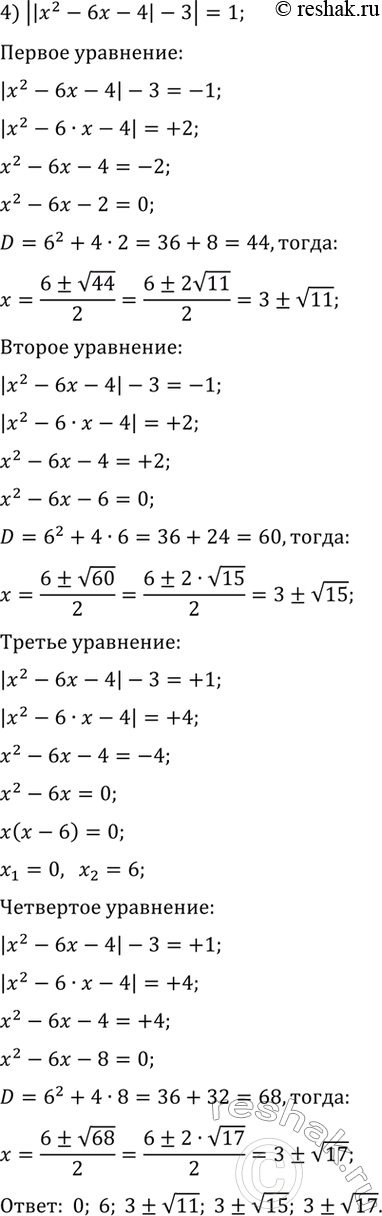
2) x^2-6|x|-16=0; 4) ||x^2-6x-4|-3|=1.
Чему равна сумма семи первых членов арифметической прогрессии (аn), если a1 = 9 и а7 = 15?
Похожие решебники
Популярные решебники 9 класс Все решебники
*размещая тексты в комментариях ниже, вы автоматически соглашаетесь с пользовательским соглашением