Упр.726 ГДЗ Мерзляк 9 класс (Алгебра)
Решение #1 (Учебник 2024)
Решение #2 (Учебник 2024)
Решение #3 (Учебник 2021)
Решение #4 (Учебник 2021)

Рассмотрим вариант решения задания из учебника Мерзляк, Полонская, Якир 9 класс, Просвещение:
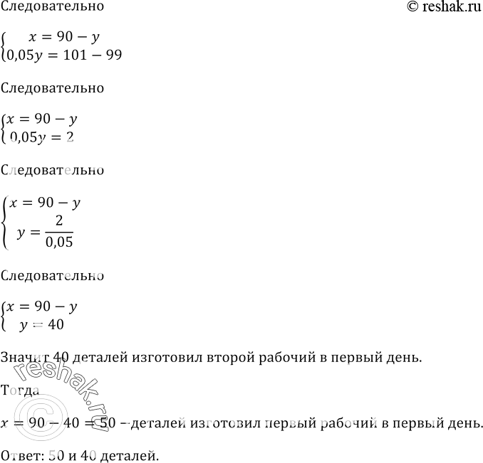
В первый день двое рабочих изготовили 90 деталей.
Во второй день первый рабочий изготовил деталей на 10 % больше, а второй — на 15 % больше, чем в первый день.
Всего во второй день они изготовили 101 деталь. Сколько деталей изготовил каждый из них в первый день?
Найдите номер члена арифметической прогрессии 8,1; 8,5; 8,9; 9,3; ..., равного 13,7.
Похожие решебники
Популярные решебники 9 класс Все решебники
*размещая тексты в комментариях ниже, вы автоматически соглашаетесь с пользовательским соглашением