Задание ЕГЭ 4 Параграф 69 ГДЗ Мякишев 10 класс (Физика)
Решение #1

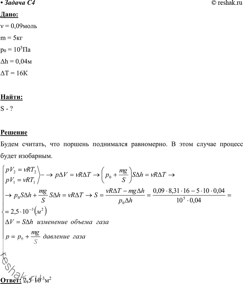
Рассмотрим вариант решения задания из учебника Мякишев, Буховцев 10 класс, Просвещение:
C4 Идеальный одноатомный газ в количестве v = 0,09 моль находится в равновесии в вертикальном цилиндре под поршнем массой 5 кг. Трение между поршнем и стенками цилиндра отсутствует. Внешнее атмосферное давление p0 = 100 кПа. В результате нагревания газа поршень поднялся на высоту Ah = 4 см, а температура газа повысилась на дельта Т = 16 К. Чему равна площадь поршня?
Похожие решебники
Популярные решебники 10 класс Все решебники
*К сожалению, временные проблемы с публикацией комментариев с мобильных устройств.