Задание 1 Параграф 69 ГДЗ Мякишев 10 класс (Физика)
Решение #1
Решение #2
Решение #3

Рассмотрим вариант решения задания из учебника Мякишев, Буховцев 10 класс, Просвещение:
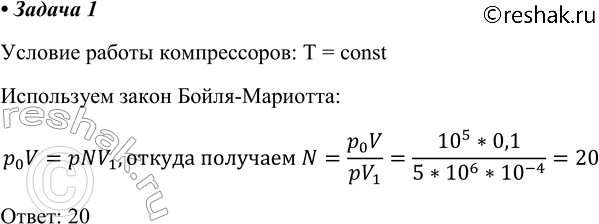
1. Компрессор, обеспечивающий работу отбойных молотков, засасывает из атмосферы воздух объёмом V = 100 л в 1 с. Сколько отбойных молотков может работать от этого компрессора, если для каждого молотка необходимо обеспечить подачу воздуха объёмом V1 = 100 см3 в 1 с при давлении р = 5 МПа? Атмосферное давление р0 = 100 кПа.
Похожие решебники
Популярные решебники 10 класс Все решебники
*К сожалению, временные проблемы с публикацией комментариев с мобильных устройств.