Задание 2 Параграф 69 ГДЗ Мякишев 10 класс (Физика)
Решение #1
Решение #2
Решение #3

Рассмотрим вариант решения задания из учебника Мякишев, Буховцев 10 класс, Просвещение:
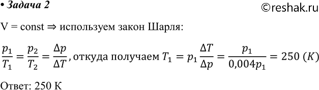
2. Определите температуру газа, находящегося в закрытом сосуде, если давление газа увеличивается на 0,4 % от первоначального давления при нагревании на 1 К.
Похожие решебники
Популярные решебники 10 класс Все решебники
*К сожалению, временные проблемы с публикацией комментариев с мобильных устройств.