🔥ГДЗ под запретом?

Упр.673 ГДЗ Никольский Потапов 9 класс (Алгебра)

Решение #1

Изображение 673. Доказываем. Докажите справедливость равенства:а) 1+ cos а=2cos^2а/2б) 1- cos а=2sin^2 а/2в)(2 sin а-sin 2а)/(2 sin а+sin 2а )=tg^2а/2г)(1+sin 2а)/cos 2а =tg...
Дополнительное изображение
Дополнительное изображение

Решение #2

Изображение 673. Доказываем. Докажите справедливость равенства:а) 1+ cos а=2cos^2а/2б) 1- cos а=2sin^2 а/2в)(2 sin а-sin 2а)/(2 sin а+sin 2а )=tg^2а/2г)(1+sin 2а)/cos 2а =tg...
Дополнительное изображение
Дополнительное изображение
Дополнительное изображение

Рассмотрим вариант решения задания из учебника Никольский, Потапов 9 класс, Просвещение:
673. Доказываем. Докажите справедливость равенства:
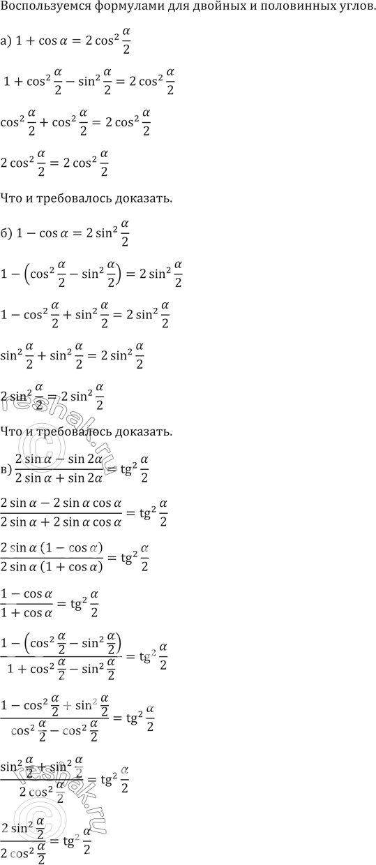
а) 1+ cos а=2cos^2а/2
б) 1- cos а=2sin^2 а/2
в)(2 sin а-sin 2а)/(2 sin а+sin 2а )=tg^2а/2
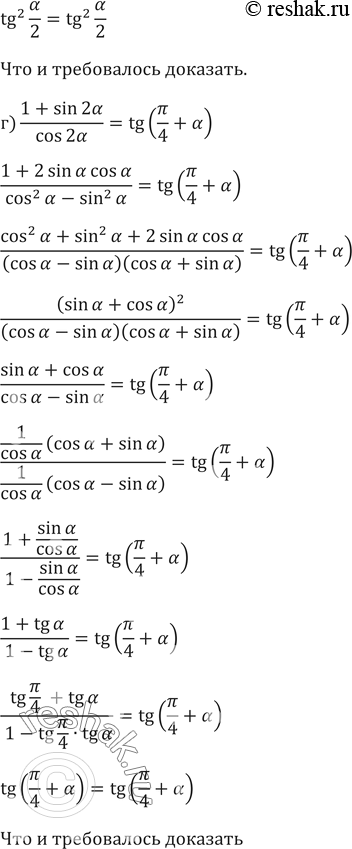
г)(1+sin 2а)/cos 2а =tg (пи/4+а)
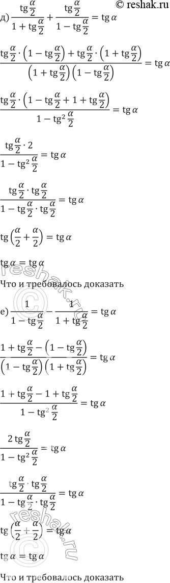
д) tg а/2/(1+tg а/2)+tg а/2/(1-tg а/2)=tg а
е) 1/(1-tg а/2)-1/(1+tg а/2)=tg а
ж) (2 tg а/2)/(1-tg^2 а/2)=tg а
з) (ctg а/2-tg а/2)/(сtg а/2+tg а/2)=cosа
*Цитирирование задания со ссылкой на учебник производится исключительно в учебных целях для лучшего понимания разбора решения задания.
*К сожалению, временные проблемы с публикацией комментариев с мобильных устройств.