🔥ГДЗ под запретом?

Упр.670 ГДЗ Никольский Потапов 9 класс (Алгебра)

Решение #1

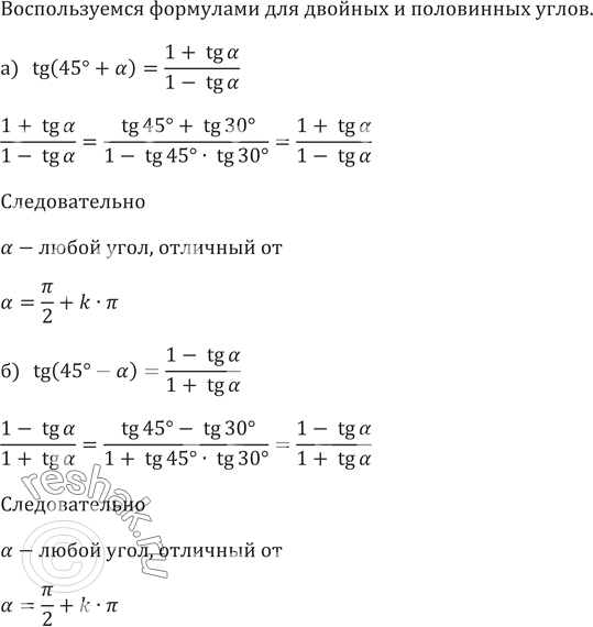
Изображение 670. При каких значениях а верно равенство:а)  tg(45°+а)=(1+ tgа)/(1-tgа)б) ...

Решение #2

Изображение 670. При каких значениях а верно равенство:а)  tg(45°+а)=(1+ tgа)/(1-tgа)б) ...

Рассмотрим вариант решения задания из учебника Никольский, Потапов 9 класс, Просвещение:
670. При каких значениях а верно равенство:
а) tg(45°+а)=(1+ tgа)/(1-tgа)
б) tg(45°-а)=(1-tgа)/(1+tgа)
*Цитирирование задания со ссылкой на учебник производится исключительно в учебных целях для лучшего понимания разбора решения задания.
*К сожалению, временные проблемы с публикацией комментариев с мобильных устройств.