Задание ЕГЭ 2 Параграф 67 ГДЗ Мякишев 10 класс (Физика)
Решение #1

Рассмотрим вариант решения задания из учебника Мякишев, Буховцев 10 класс, Просвещение:
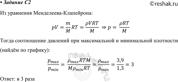
C2. Плотность идеального газа меняется с течением времени так, как показано на рисунке. Температура газа при этом постоянна. Во сколько раз давление газа при максимальной плотности больше, чем при минимальной?
Похожие решебники
Популярные решебники 10 класс Все решебники
*К сожалению, временные проблемы с публикацией комментариев с мобильных устройств.