Задание 3 Параграф 67 ГДЗ Мякишев 10 класс (Физика)
Решение #1
Решение #2
Решение #3

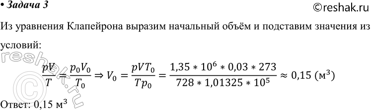
Рассмотрим вариант решения задания из учебника Мякишев, Буховцев 10 класс, Просвещение:
3. В баллоне вместимостью 0,03 м3 находится газ под давлением 1,35 * 10^6 Па при температуре 455 °С. Какой объём занимал бы этот газ при нормальных условиях (t0 = 0 °С, р = 101 325 Па)?
Похожие решебники
Популярные решебники 10 класс Все решебники
*К сожалению, временные проблемы с публикацией комментариев с мобильных устройств.