Задание 5 Параграф 67 ГДЗ Мякишев 10 класс (Физика)
Решение #1
Решение #2

Рассмотрим вариант решения задания из учебника Мякишев, Буховцев 10 класс, Просвещение:
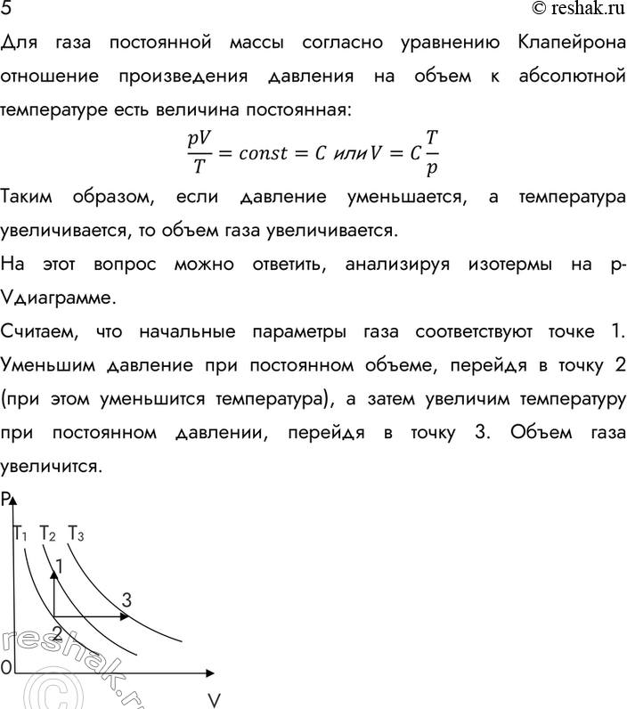
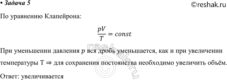
5. При переходе газа определённой массы из одного состояния в другое его давление уменьшается, а температура увеличивается. Как изменяется его объём?
Похожие решебники
Популярные решебники 10 класс Все решебники
*К сожалению, временные проблемы с публикацией комментариев с мобильных устройств.