Задание ЕГЭ 1 Параграф 67 ГДЗ Мякишев 10 класс (Физика)
Решение #1

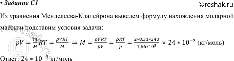
Рассмотрим вариант решения задания из учебника Мякишев, Буховцев 10 класс, Просвещение:
C1. При температуре 240 К и давлении 166 кПа плотность газа равна 2 кг/м3. Чему равна молярная масса этого газа?
Похожие решебники
Популярные решебники 10 класс Все решебники
*К сожалению, временные проблемы с публикацией комментариев с мобильных устройств.