Упр.6.98 ГДЗ Дорофеев Суворова 7 класс (Алгебра)
Решение #1

Рассмотрим вариант решения задания из учебника Дорофеев, Суворова, Бунимович 7 класс, Просвещение:
Составьте выражение по условию задачи и преобразуйте его в многочлен:
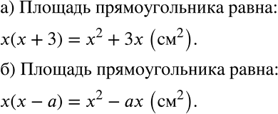
а) Чему равна площадь прямоугольника, одна из сторон которого равна x см, а другая на 3 см больше?
б) Чему равна площадь прямоугольника, одна из сторон которого равна х см, а другая на а см меньше?
Популярные решебники 7 класс Все решебники
*размещая тексты в комментариях ниже, вы автоматически соглашаетесь с пользовательским соглашением