🔥ГДЗ под запретом?

Упр.6.66 ГДЗ Виленкин Жохов 5 класс Часть 2, Просвещение (Математика)

Решение #1 (Учебник 2023)

Изображение Найдите значение выражения:а) 37 9/13 - 13 6/13 + 7 2/13;   в) 54 3/11 + 8 5/11 + 3/22;     д) 14 23/100 - 3 11/100 - 1; б) 21 2/9 + 4 5/6 - 5 4/9;       г) 6 9/10 +...

Решение #2 (Учебник 2023)

Изображение Найдите значение выражения:а) 37 9/13 - 13 6/13 + 7 2/13;   в) 54 3/11 + 8 5/11 + 3/22;     д) 14 23/100 - 3 11/100 - 1; б) 21 2/9 + 4 5/6 - 5 4/9;       г) 6 9/10 +...
Дополнительное изображение

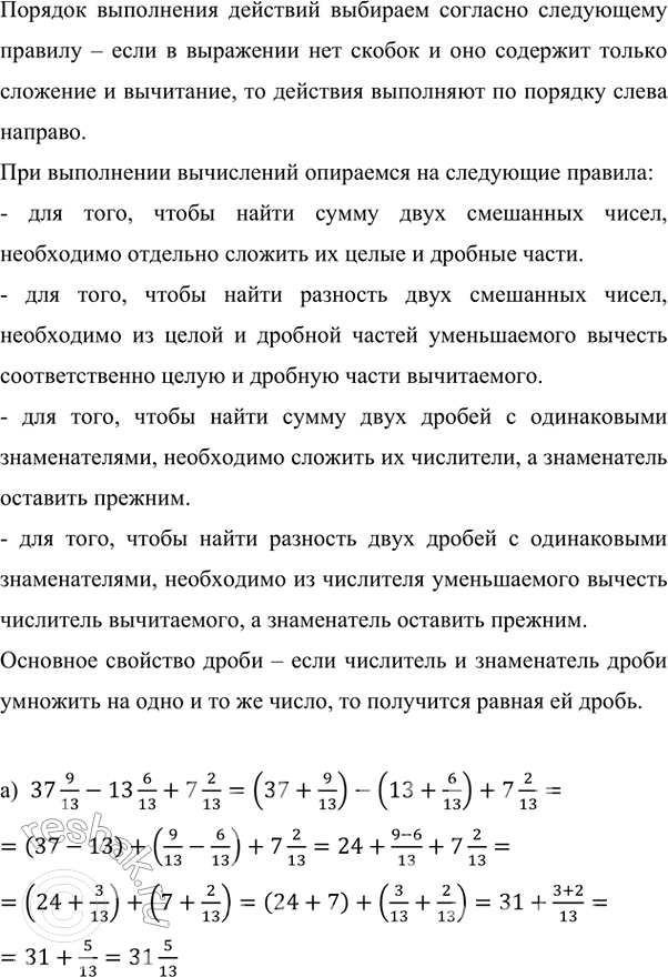
Рассмотрим вариант решения задания из учебника Виленкин, Жохов, Александрова 5 класс, Просвещение:
Найдите значение выражения:
а) 37 9/13 - 13 6/13 + 7 2/13; в) 54 3/11 + 8 5/11 + 3/22; д) 14 23/100 - 3 11/100 - 1;
б) 21 2/9 + 4 5/6 - 5 4/9; г) 6 9/10 + 2 7/10 + 4 1/10; е) 10 - 5 39/100 - 2 56/100.

Порядок выполнения действий выбираем согласно следующему правилу – если в выражении нет скобок и оно содержит только сложение и вычитание, то действия выполняют по порядку слева направо.
При выполнении вычислений опираемся на следующие правила:
- для того, чтобы найти сумму двух смешанных чисел, необходимо отдельно сложить их целые и дробные части.
- для того, чтобы найти разность двух смешанных чисел, необходимо из целой и дробной частей уменьшаемого вычесть соответственно целую и дробную части вычитаемого.
- для того, чтобы найти сумму двух дробей с одинаковыми знаменателями, необходимо сложить их числители, а знаменатель оставить прежним.
- для того, чтобы найти разность двух дробей с одинаковыми знаменателями, необходимо из числителя уменьшаемого вычесть числитель вычитаемого, а знаменатель оставить прежним.
Основное свойство дроби – если числитель и знаменатель дроби умножить на одно и то же число, то получится равная ей дробь.

а) 37 9/13-13 6/13+7 2/13=(37+9/13)-(13+6/13)+7 2/13=
=(37-13)+(9/13-6/13)+7 2/13=24+(9-6)/13+7 2/13=
=(24+3/13)+(7+2/13)=(24+7)+(3/13+2/13)=31+(3+2)/13=
=31+5/13=31 5/13

б) 21 2/9+4 5/6-5 4/9=21 (2•2)/(9•2)+4 (5•3)/(6•3)-5 (4•2)/(9•2)=21 4/18+4 15/18-5 8/18=
=(21+4/18)+(4+15/18)-5 8/18=(21+4)+(4/18+15/18)-5 8/18=
=25+(4+15)/18-5 8/18=(25+19/18)-(5+8/18)=
=(25-5)+(19/18-8/18)=20+(19-8)/18=20+11/18=20 11/18

в) 54 3/11+8 5/11+3/22=54 (3•2)/11+8 (5•2)/11+3/22=54 6/22+8 10/22+3/22=
=(54+6/22)+(8+10/22)+3/22=(54+8)+6/22+10/22+3/22=
=62+(6+10)/22+3/22=62+16/22+3/22=62+(16+3)/22=62+19/22=62 19/22

г) 6 9/10+2 7/10+4 1/10=(6+9/10)+(2+7/10)+4 1/10=
=(6+2)+(9/10+7/10)+4 1/10=8+(9+7)/10+4 1/10=8+16/10+4 1/10=
=8+1 6/10+4 1/10=8+1+6/10+4+1/10=
=(8+1+4)+(6/10+1/10)=13+(6+1)/10=13+7/10=13 7/10

д) 14 23/100-3 11/100-1=(14+23/100)-(3+11/10)-1=
=(14-3)+(23/100-11/100)-1=11+(23-11)/100-1=11+12/100-1===11-1+12/100=10+12/100=10 (3•4)/(25•4)=10 3/25

е) 10-5 39/100-2 56/100=(9+1)-5 39/100-2 56/100=
=(9+100/100)-(5+39/100)-2 56/100=(9-5)+(100/100-39/100)-2 56/100==4+(100-39)/100-2 56/100=(4+61/100)-(2+56/100)=
=(4-2)+(61/100-56/100)=2+(61-56)/100=2+5/100=2+(5•1)/(5•20)=
=2+1/20=2 1/20

*Цитирирование задания со ссылкой на учебник производится исключительно в учебных целях для лучшего понимания разбора решения задания.
*К сожалению, временные проблемы с публикацией комментариев с мобильных устройств.