🔥ГДЗ под запретом?

Упр.6.64 ГДЗ Виленкин Жохов 5 класс Часть 2, Просвещение (Математика)

Решение #1 (Учебник 2023)

Изображение Отметьте на координатном луче точки А (0,6), B (1,4), С (1,9), если единичный отрезок равен десяти клеткам тетради.Десятичные дроби можно изображать на координатном...

Решение #2 (Учебник 2023)

Изображение Отметьте на координатном луче точки А (0,6), B (1,4), С (1,9), если единичный отрезок равен десяти клеткам тетради.Десятичные дроби можно изображать на координатном...

Рассмотрим вариант решения задания из учебника Виленкин, Жохов, Александрова 5 класс, Просвещение:
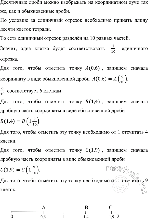
Отметьте на координатном луче точки А (0,6), B (1,4), С (1,9), если единичный отрезок равен десяти клеткам тетради.

Десятичные дроби можно изображать на координатном луче так же, как и обыкновенные дроби.
По условию за единичный отрезок необходимо принять длину десяти клеток тетради.
То есть единичный отрезок разделён на 10 равных частей.
Значит, одна клетка будет соответствовать 1/10 единичного отрезка.
Для того, чтобы отметить точку A(0,6), запишем сначала координату в виде обыкновенной дроби A(0,6)=A(6/10).
6/10 соответствует 6 клеткам.
Для того, чтобы отметить точку B(1,4), запишем сначала дробную часть координаты в виде обыкновенной дроби
B(1,4)=B(1 4/10).
Для того, чтобы отметить эту точку необходимо от 1 отсчитать 4 клетки.
Для того, чтобы отметить точку C(1,9), запишем сначала дробную часть координаты в виде обыкновенной дроби
C(1,9)=C(1 9/10).
Для того, чтобы отметить эту точку необходимо от 1 отсчитать 9 клеток.

*Цитирирование задания со ссылкой на учебник производится исключительно в учебных целях для лучшего понимания разбора решения задания.
*К сожалению, временные проблемы с публикацией комментариев с мобильных устройств.