Упр.6.183 ГДЗ Дорофеев Суворова 7 класс (Алгебра)
Решение #1

Рассмотрим вариант решения задания из учебника Дорофеев, Суворова, Бунимович 7 класс, Просвещение:
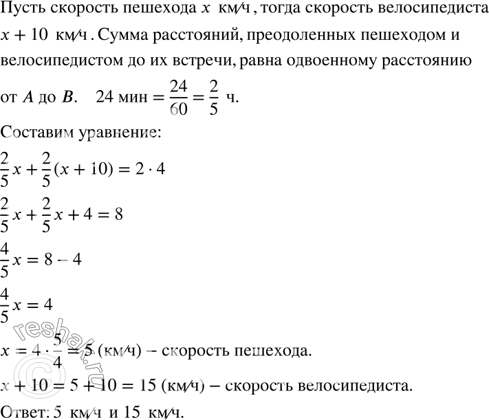
Из пункта А в пункт В, расстояние между которыми 4 км, одновременно выходит пешеход и выезжает велосипедист. Велосипедист доезжает до пункта В, сразу поворачивает обратно и встречает пешехода через 24 мин после своего выезда из пункта А. Определите скорости пешехода и велосипедиста, если известно, что велосипедист проезжает в час на 10 км больше, чем проходит пешеход.
Популярные решебники 7 класс Все решебники
*К сожалению, временные проблемы с публикацией комментариев с мобильных устройств.