Упр.6.184 ГДЗ Дорофеев Суворова 7 класс (Алгебра)
Решение #1

Рассмотрим вариант решения задания из учебника Дорофеев, Суворова, Бунимович 7 класс, Просвещение:
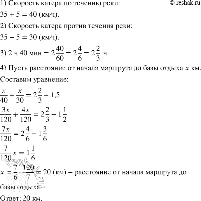
Прогулочный речной катер на маршрут к базе отдыха и обратно затрачивает 2 ч 40 мин. На каком расстоянии от начала маршрута находится база отдыха, если собственная скорость катера 35 км/ч, скорость течения реки 5 км/ч и возле базы отдыха катер делает остановку на 1,5 ч?
Популярные решебники 7 класс Все решебники
*К сожалению, временные проблемы с публикацией комментариев с мобильных устройств.