Упр.6.182 ГДЗ Дорофеев Суворова 7 класс (Алгебра)
Решение #1

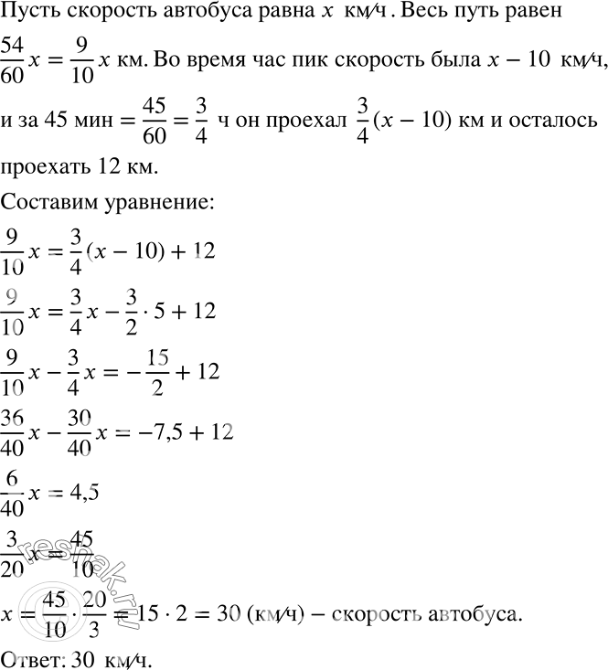
Рассмотрим вариант решения задания из учебника Дорофеев, Суворова, Бунимович 7 класс, Просвещение:
Автобус обычно проходит свой маршрут от начальной до конечной остановки за 54 мин. Однако во время часа пик его скорость была на 10 км/ч меньше, и через 45 мин ему ещё оставалось проехать 12 км. Чему равна обычная скорость автобуса?
Популярные решебники 7 класс Все решебники
*К сожалению, временные проблемы с публикацией комментариев с мобильных устройств.