Упр.6.186 ГДЗ Дорофеев Суворова 7 класс (Алгебра)
Решение #1

Рассмотрим вариант решения задания из учебника Дорофеев, Суворова, Бунимович 7 класс, Просвещение:
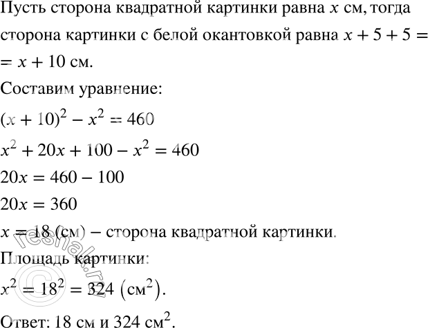
Картинку квадратной формы наклеили на белую бумагу, в результате получилась белая окантовка вокруг всей картинки шириной 5 см. После этого она стала занимать в альбоме площадь на 460 см2 больше, чем она занимала без окантовки. Найдите размеры и площадь картинки.
Популярные решебники 7 класс Все решебники
*К сожалению, временные проблемы с публикацией комментариев с мобильных устройств.