Упр.6.177 ГДЗ Дорофеев Суворова 7 класс (Алгебра)
Решение #1

Рассмотрим вариант решения задания из учебника Дорофеев, Суворова, Бунимович 7 класс, Просвещение:
Решите задачу (768—780).
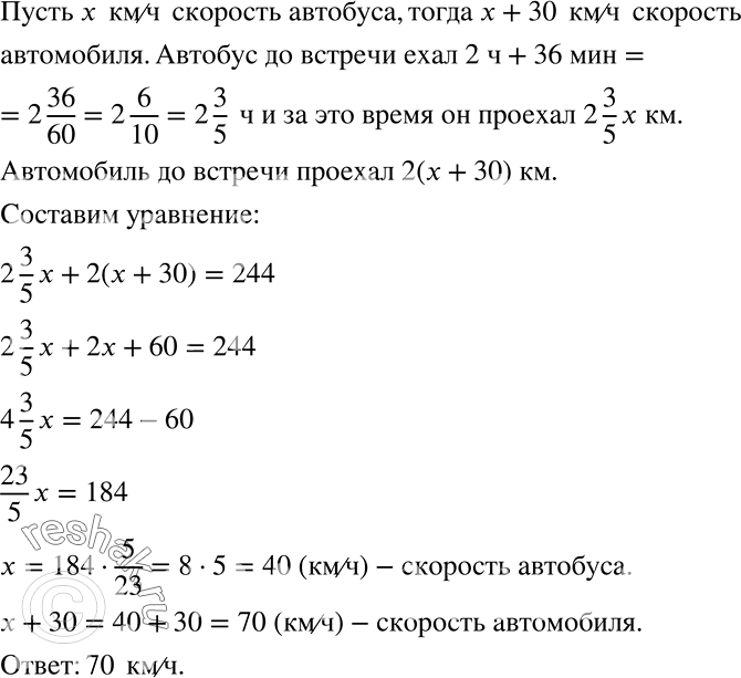
768 Расстояние между городами А и В равно 244 км. Из А в В выехал автобус, а через 36 мин ему навстречу из В в А выехал автомобиль со скоростью, большей скорости автобуса на 30 км/ч. Через 2 ч после своего выезда автомобиль встретил автобус. Найдите скорость автомобиля.
Популярные решебники 7 класс Все решебники
*К сожалению, временные проблемы с публикацией комментариев с мобильных устройств.