Упр.550 ГДЗ Мерзляк Полонский 5 класс (Математика)
Решение #1 (Учебник 2024)
Решение #2 (Учебник 2024)
Решение #3 (Учебник 2019)

Рассмотрим вариант решения задания из учебника Мерзляк, Полонский, Якир 5 класс, Просвещение:
Отец с сыном посадили 108 кустов помидоров, причём отец посадил в 2 раза больше, чем сын. Сколько кустов помидоров посадил сын?
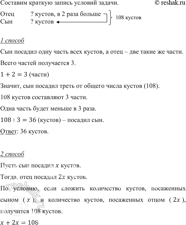
Составим краткую запись условий задачи.
Отец ? кустов, в 2 раза больше
Сын ? кустов
1 способ
Сын посадил одну часть всех кустов, а отец – две такие же части.
Всего частей получается 3.
1+2=3 (части)
Значит, сын посадил треть от общего числа кустов (108).
108 кустов составляют 3 части.
Одна часть будет меньше в 3 раза.
108:3=36 (кустов) – посадил сын.
Ответ: 36 кустов.
2 способ
Пусть сын посадил x кустов.
Тогда, отец посадил 2x кустов.
По условию, если сложить количество кустов, посаженных сыном (x), и количество кустов, посаженных отцом (2x), получится 108 кустов.
x+2x=108
При умножении на 1, число не меняется, поэтому x можно записать как 1•x.
1•x+2x=108
x - общий множитель слагаемых 1•x и 2x, вынесем его за скобки и найдём значение внутри скобок.
x•(1+2)=108
x•3=108
x - неизвестный множитель.
Для того, чтобы его найти, разделим произведение (108) на известный множитель (3).
x=108:3
x=36 (к) – посадил сын.
Ответ: 36 кустов.
Найдите значение выражения:
1) 3^3; 2) 7^2; 3) 5^4;
4) 2^5; 5) 0^6; 6) 1^12.
Похожие решебники
Популярные решебники 5 класс Все решебники
*размещая тексты в комментариях ниже, вы автоматически соглашаетесь с пользовательским соглашением