Упр.555 ГДЗ Мерзляк Полонский 5 класс (Математика)
Решение #1 (Учебник 2024)
Решение #2 (Учебник 2024)
Решение #3 (Учебник 2019)

Рассмотрим вариант решения задания из учебника Мерзляк, Полонский, Якир 5 класс, Просвещение:
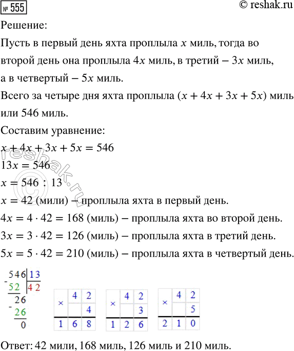
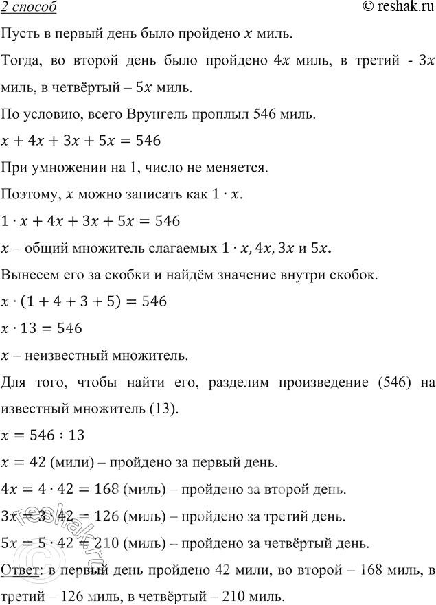
За четыре дня путешествия яхта проплыла 546 миль. Во второй день она проплыла в 4 раза больше, чем в первый, в третий — в 3 раза больше, чем в первый, а в четвёртый — в 5 раз больше, чем в первый. Сколько миль проплывала яхта ежедневно?
Найдите значение выражения:
1) x^2-14, если x=5; 7; 18;
2) 2y^2+13, если y=6; 8; 9; 100.
Похожие решебники
Популярные решебники 5 класс Все решебники
*размещая тексты в комментариях ниже, вы автоматически соглашаетесь с пользовательским соглашением